台灣兒童伊比力斯協會
Childen's Epilepsy Association of Taiwan
首頁
關於協會
我是癲癇嗎
爸媽怎麼辦
問與答
愛心捐款
留言板
活動花絮
infomation
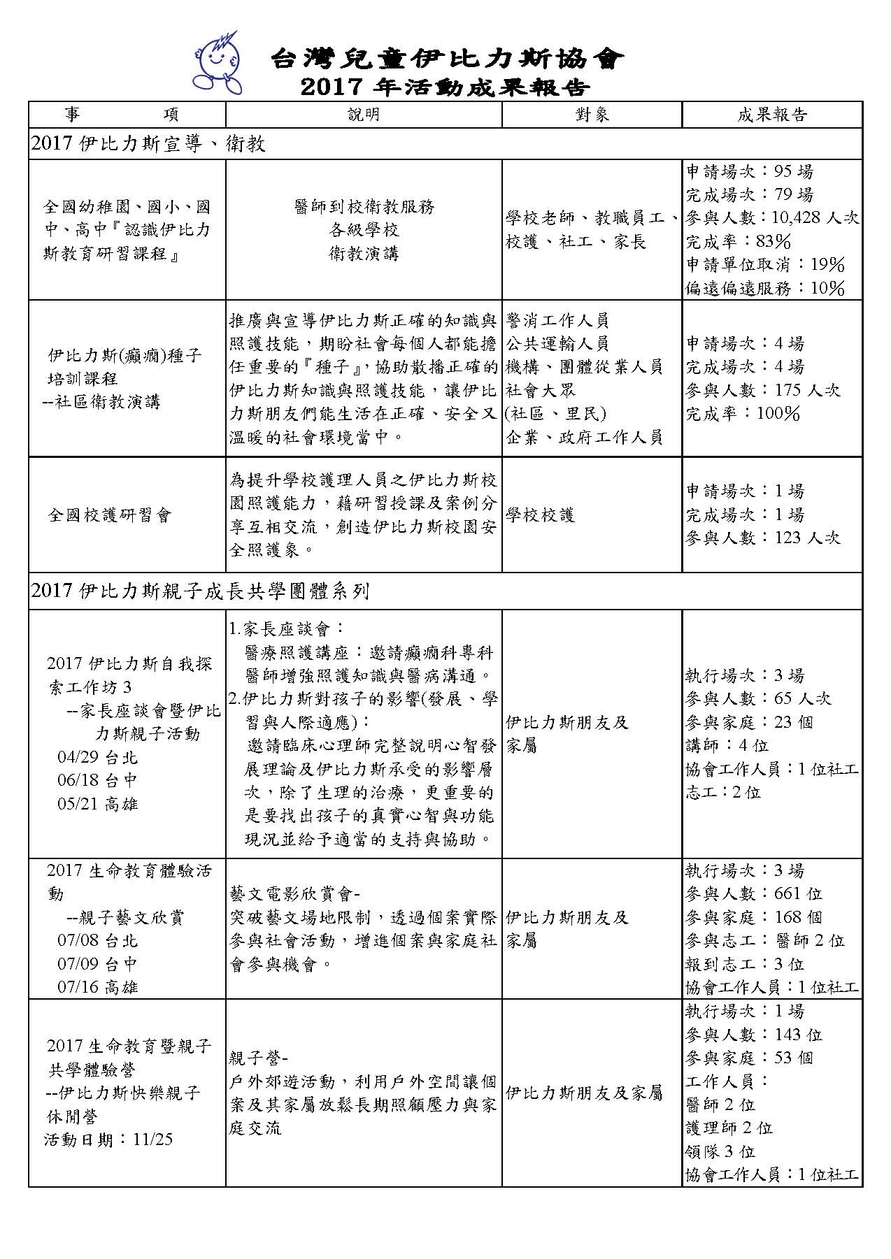
2017 伊比力斯活動成果分享
活動花絮
|
閱覽數(2518)
| on 2018/05/15 /
引用(0)
引用地址:
注意:
該地址僅在今日23:59:59之前有效
This entry comes from 本站原創 and has been read for 2518 times.
It is tagged with
2017
,
成果
,
分享
,
伊比力斯
.
關閉 [X]