台灣兒童伊比力斯協會
Childen's Epilepsy Association of Taiwan
首頁
關於協會
我是癲癇嗎
爸媽怎麼辦
問與答
愛心捐款
留言板
活動花絮
infomation
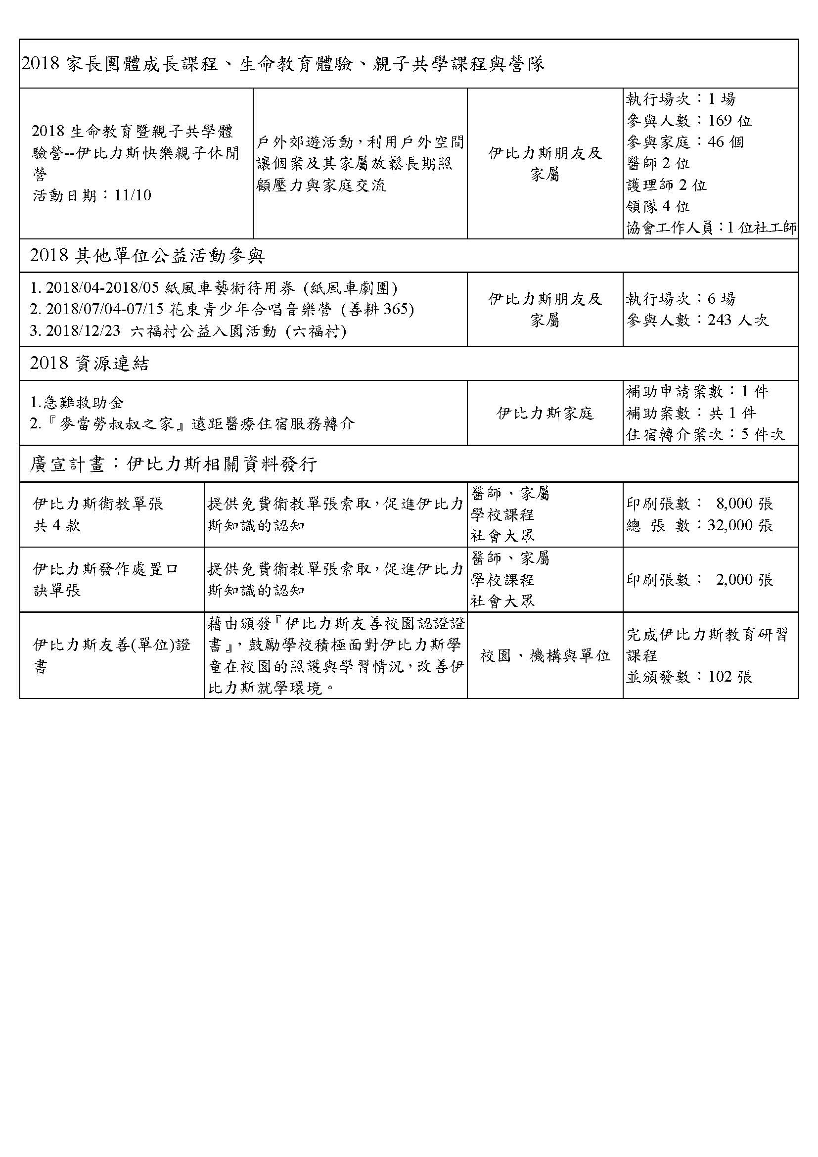
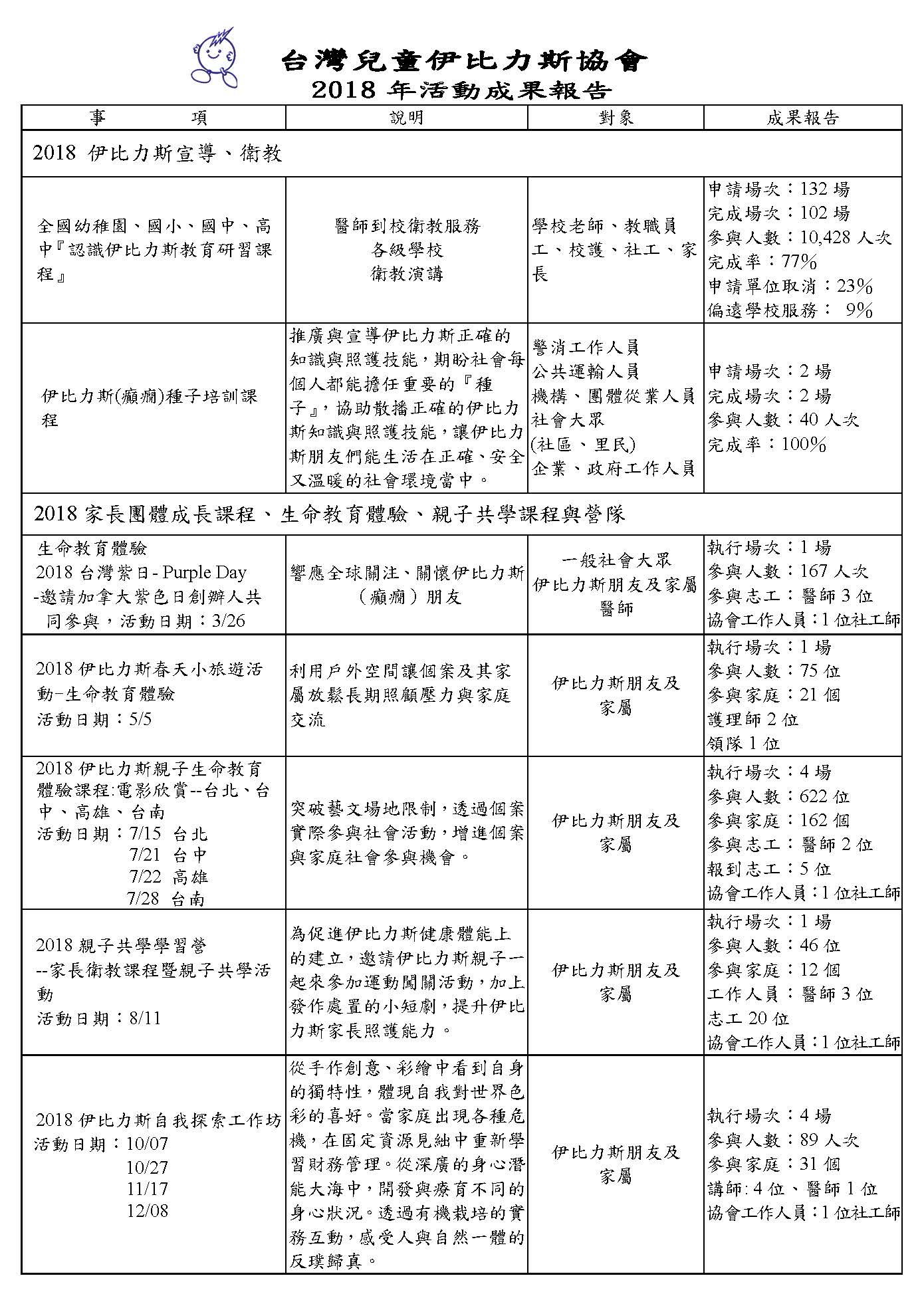
2018 伊比力斯活動成果分享
活動花絮
|
閱覽數(2736)
| on 2019/03/12 /
引用(0)
引用地址:
注意:
該地址僅在今日23:59:59之前有效
下載檔案 (已下載 469 次)
點擊這裡下載檔案: 活動花絮-w120xh205cm_0911.pdf
This entry comes from 本站原創 and has been read for 2736 times.
It is tagged with
2018活動成果分享
,
伊比力斯
,
分享
,
成果
,
2018
.
關閉 [X]